2021年10 月 29 日,香港联交所刊发咨询文件(以下简称《咨询文件》),建议修订有关上市发行人股份计划的《上市规则》条文,并于2021年12月29日征集完毕,历经两个月的咨询,联交所共收到58份来自广泛界别的非重复回应意见。咨询意见主要就统一规管股份期权计划及股份奖励计划监管框架,股份计划的实际操作、披露性质及程度等方面提出建议。
2022年7月29日,联交所刊发建议修订有关上市发行人股份计划的《上市规则》条文的谘询总结(以下简称《咨询总结》),咨询总结明确了联交所决定采纳《咨询文件》的建议,并对某些建议作出适当的修改。
新规将于2023年1月1日生效。本次新规修订,意味着过往可自愿披露的股份奖励计划及其相关授出股份的安排,未来将面临必须按时披露的要求。
同时,亦加大对基于发行新股用于股份计划的限制和披露要求,主要是为管理上市股份的摊薄情况,保障投资人利益。
一、采纳的主要建议与修订
将股份奖励计划纳入《上市规则》规定的上市发行人采纳股份计划规管范围。
(一)涉及发行新股的股份计划
富途安逸将从八个方面结合联交所采纳的最终建议为大家分析解读此次的修订内容。
1. 适用范围
最终建议:扩大上市规则十七章的适用范围,开始涵盖股份奖励计划。
安逸解读:联交所加强对于RSU等股权激励工具的约束。
2. 合资格参与者界定
最终建议:
(1)员工,即指上市公司及其附属公司的董事及雇员;
(2)关联实体的董事及雇员,关联实体包括上市公司控股的公司、同系附属公司或联营公司;
(3)服务提供者,指与员工工作性质类似的独立承包人,或有服务合约的顾问,但不包括财务顾问、配售代理或专业服务的顾问。
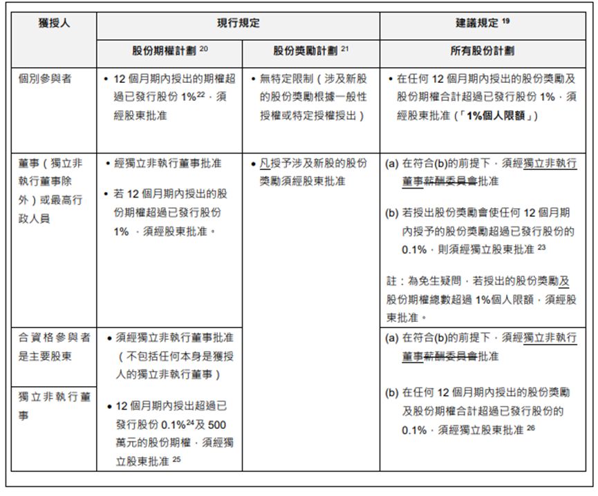
安逸解读:对于建议关联实体参与人及服务提供人授予股份均须薪酬委员会批准,不予采纳,将仍继续保留由董事会批准或相关机构/人士批准,并于授出公告中说明授予的原因。根据授予对象类别及额度应遵循的审批要求(如图1)。
3. 计划授权
最终建议:保留不超过已发行股本的10%限额,每三年可敬股东批准更新限额,删除未行使期权不得超过已发行股份的30%的规定。
安逸解读:放开对于多轮授予,总激励比例较大的公司的局限性。
4. 最短归属期
最终建议:保留至少12个月的归属期,但如少于12个月,则应在董事会采纳的激励计划中明确可缩短的情形,并在授出公告中要求董事会就该安排的原因进行说明并解释。
安逸解读:可突破12个月的归属期, 适应新经济创新企业对人才的保留与吸引需要。
5. 业绩目标条件
最终建议:董事会采纳的激励计划中应定性披露业绩目标(如有),无需披露业绩目标的水平;授出公告中,应就不采取业绩挂钩设置或采取业绩挂钩及相应的调整机制发表意见。
安逸解读:一方面处于对披露业绩目标可能引起商业敏感资料的泄露的保护,另一方面,强调是否设置业绩考核是保障激励计划不滥用,保障的投资人利益。
6. 行权价格和授予价格
最终建议:保留现行对期权行权价格的限制,不对股份奖励的授予价格施以限制。
安逸解读:虽然本次修订把股份奖励放入监管范围内,但对其价格的定量上还是给比较大的弹性。
7. 个别激励对象授予额度的限制
最终建议:引入关联人士(独立非执行董事除外)授予额度的最低豁免门槛,不超过已发现股份的0.1%,则可经薪酬委员会批准即可。
安逸解读:联保留单个激励对象授予额度超过1%的由股东批准。根据授予对象类别及额度应遵循的审批要求(如图1)。
8. 授出公告的披露要求
最终建议:
(1)激励对象类别,及须个别披露的激励对象姓名、职位;
(2)授予日期、获授予的数目、行权/授予价格、当日公司股份市价,以及期权的有效期;如激励对象中有服务提供者,应单独说明该类别的授予额度或未来拟授予的额度。
(3)业绩考核条件(如有);
(4)调整机制;
(5)授出目的;
(6)是否提供财务资助。
安逸解读:与现行的期权授出公告的披露规定基本一致。

图1
(二)涉及现有股份的股份计划
股份计划条款和授出股份的详情与发行新股的计划规定基本一致,但授予现有股份非必须刊发公告,而是需要在年报中作披露:
(1)个别须披露的激励对象获授予的情况;
(2)最高薪酬的无名人士(合计披露)获授予的情况。
另外,针对发行新股或涉及现有股份的股份计划项下未归属股份的表决权,就《上市规则》规定的事宜投票表决时,直接或间接持有未归属股份的股份计划受托人须放弃投票权,除非法律另有规定其须按实益拥有人的指示投票表决(且有关指示已作出)。
(三)附属公司的股份计划
原《咨询文件》提出的附属公司股份计划(不论该附属公司是否已上市)适用于《上市规则》股份计划的规定及非主要附属公司股份计划可豁免股东批准的建议,新规明确了上市公司持有75%以上权益的主要附属公司股份计划需按《上市规则》第十七章规定执行,对于非主要附属公司的股份激励计划造成发行人持有的附属公司权益被摊薄的,需按《上市规则》第十四章进行公告及/或股东通函中披露计划的主要条款。
二、过渡安排:对新规生效前,已实施股权激励计划及拟实施股权激励计划的上市发行人的影响
自2023年1月1日起,所有现行的股份计划需遵守新的披露规定在中期报告或年报中进行披露,后续授出公告亦应按新的披露规定进行披露,即已实施股权激励计划的企业自2023年1月1日起,应就过往采纳的股份计划的安排在中期报告或年报中披露,披露内容应包括:
1. 向激励对象授予的股份以及其于汇报期内的变动的详情;
2. (就于汇报期内授出的股份期权及奖励而言)有关股份期权及奖励于授出时的公允价以及所采纳的会计处理政策;
3. 汇报期内授出的股份期权及奖励数目除以该期间已发行股份加权平均数,即授出股份占总发行股本比;
4. 汇报期开始时及结束时根据计划授权(及服务提供商分项限额(如适用))可授出的股份数目;
5. 每项股份计划的概要(仅适用于年报)。
2023年1月1日后,上市公司实施的股份激励计划需按新规的界定实施。
2023年1月1日前,采纳的股份计划可按新规制定,亦可按旧规制定。
综上,对于已实施股份计划的和拟实施股份计划的上市发行人而言,主要面临的变化是披露程度趋严。